
一、为何他们走上IPO快车道:千亿资本狂背后的城市力量股票配资咨询行情
上市首日,“GPU芯片第二股”、上海的沐曦股份今日登陆科创板,股价一度暴涨超过700%,最新市值超3300亿元。
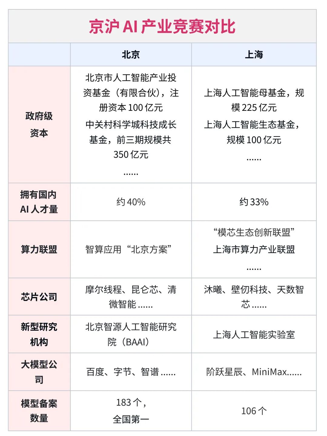
实际上,除沐曦117天完成上市外,多家北京和上海的国产AI芯片龙头都行驶在IPO的快车道上。
12月5日,“国产GPU第一股”摩尔线程用时88天登陆科创板,市值更是一度超4400亿元;12月15日,上海壁仞科技获得境外发行上市备案通知书,拟发行不超过3.72458亿股普通股,港股或将迎来“GPU第一股”,用时仅4个月。
随着美国对华实施AI和半导体出口管制,让英伟达在华AI芯片市场份额从95%骤降至近乎为 0,这为国产 AI 芯片产业打开了宝贵的发展窗口期,背后是一个万亿级(沙利文数据,到2029年中国AI芯片市场规模达13367.92亿元)的产业大盘。
无论是摩尔线程,还是沐曦、壁仞,这些公司能够“高速IPO”的背后,离不开京沪两地国有资本和产业资本的支持——摩尔线程拥有北京海淀、中关村科学城管委会的资金支持,沐曦股份拥有上海国盛资本、上海国调基金等上海资本的支持。
如今,一场围绕 AI 芯片领域的城市竞争悄然展开。

二、芯片IPO连续剧蓄势待发
自去年开始,壁仞科技、摩尔线程、沐曦等多家国产GPU厂商启动IPO进程,如今,随着摩尔线程、沐曦完成IPO挂牌,壁仞科技、昆仑芯、清微智能等更多AI芯片企业IPO蓄势待发。
12月15日,壁仞科技港股IPO及境内未上市股份“全流通”获中国证监会备案。
几乎同时,昆仑芯再传即将股改、明年上半年启动IPO的消息;
清微智能超20亿元C轮融资完成后,估值跻身“独角兽”行列,并且将筹备IPO事宜。
对于市场来说,资本市场或将很难承接“国产 GPU 第三股”的融资体量,也难以匹配其增长预期。对于看好算力产业未来增长的机构和个人投资者而言,在昆仑芯、清微智能等非GPU赛道中寻找最佳的投资标的,或许是一个兼具高成长潜力和相对可控风险的“上车”好时机。

#京沪大战#GPU#AI芯片#沐曦#摩尔线程#清微智能#寒武纪#昆仑芯#壁仞#北京四大AI芯片企业股票配资咨询行情
海量资讯、精准解读,尽在新浪财经APP
融丰配资提示:文章来自网络,不代表本站观点。